简体中文
首页
美术馆概况
美术馆介绍
蒲作英纪念室
岳石尘纪念室
联系我们
党建园地
党建园地
展览预告
正在展出
展览回顾
美术馆巡展
即将展出
学术研究
嘉美艺课
创作档案
理论研究
蒲园美育
蒲园讲堂
蒲园课堂
蒲园艺坊
蒲园雅集
动态信息
站内公告
最新动态
往期回顾
馆藏精品
红船颂
嘉兴历代先贤像传
丁子刚作品
岳石尘作品
蒲华作品
网上展厅
2016嘉兴画院 画师作品展览
第七届中国嘉兴 国际漫画展选
2015嘉兴漫画 作品展选登
2015嘉兴少儿漫画选登
阿根廷漫画作品选
逸笔仙韵—高逸仙花鸟画展
“共同的守望”作品展
嘉兴画院画家采风作品
中国梦画师书法展
馆藏特展•民间皮影
仲中晓中国画作品
金心明宋人诗意画
西园水墨
菊言菊语
游 观
神 话
翰墨丹青
朱峰摄影
红船颂书法
高仿精品展
红色家庭相册
残疾人摄影展
行走春天摄影展
姚庄农民摄影展
三届红船颂
二届红船颂
一届红船颂
国际漫展5
国际漫展4
国际漫展3
国际漫展2
国际漫展1
姚庄农民画展
历届中国·嘉兴国际漫画双年展精品展线上展览(之二)
历届中国·嘉兴国际漫画双年展精品展线上展览(之一)
2022全国水墨漫画邀请展线上展览(之二)
2022全国水墨漫画邀请展线上展览(之一)
画师信息
在编画师
特聘画师
漫画双年展
第十一届
第十届
第九届
第七届
第六届
首页
美术馆概况
党建园地
展览预告
学术研究
蒲园美育
动态信息
馆藏精品
网上展厅
画师信息
漫画双年展
首页
>
动态信息
>
站内公告
动态信息
站内公告
最新动态
往期回顾
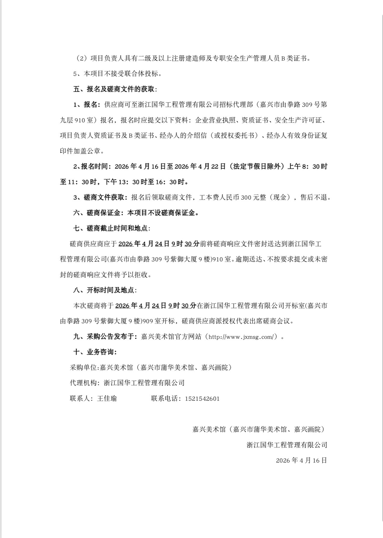
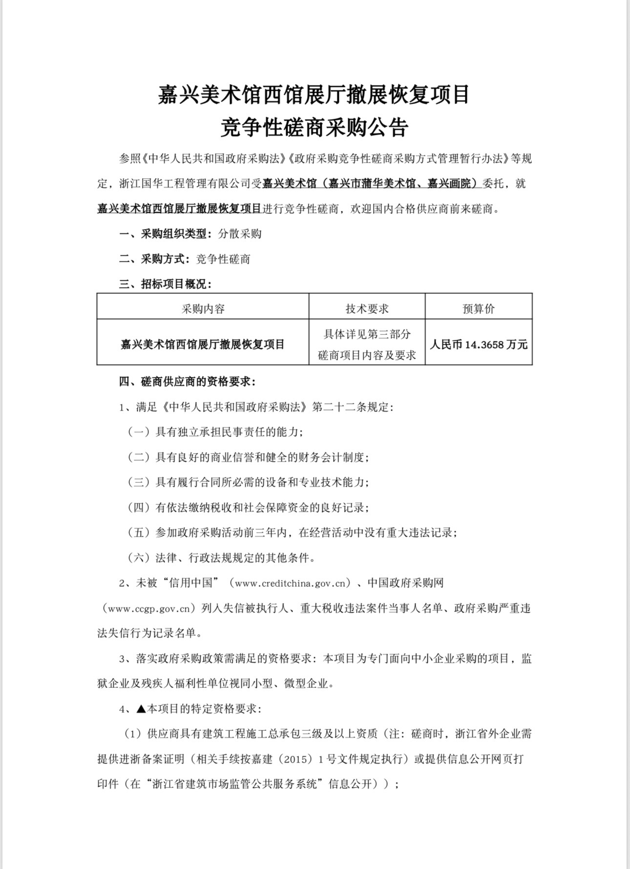
嘉兴美术馆西馆展厅撤展恢复项目 竞争性磋商采购公告
来源处:
嘉兴美术馆
时间:2026-04-16 10:29:28
阅读
竞争性磋商采购公告(嘉兴美术馆西馆展厅撤展恢复项目)(3).doc